建设项目全程管理领航者
Toggle navigation
开云在线登录(中国)官方网站
关于永道
关于永道
永道荣誉
发展历程
永道团队
企业文化
核心业务
前期咨询
采购招标
投资咨询
项目管理
经济争议处理
全过程工程咨询
新闻资讯
公司动态
业界资讯
招投标公告
公示公告
业绩案例
全过程投资管理
全过程投资咨询
全过程造价控制
全过程造价咨询
全过程跟踪审计
前期咨询
BIM技术应用项目
BT融资与招标采购咨询
人才招聘
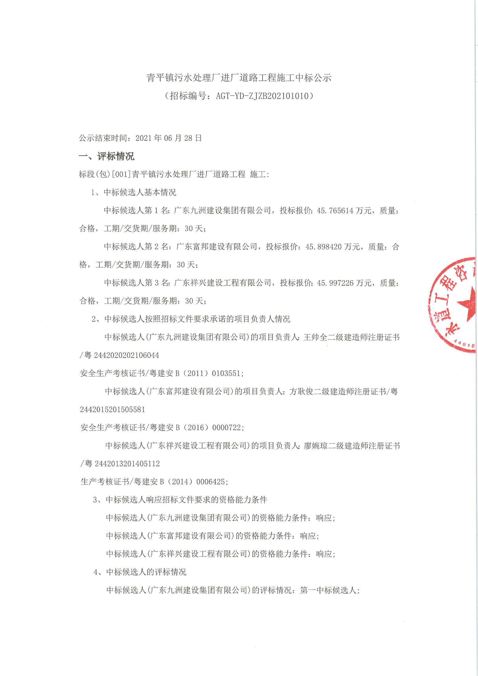
青平镇污水处理厂进厂道路工程施工中标公示
2021-06-25
选择主题
在线留言
投诉建议
姓名
职务
邮箱
手机
微信
单位
省份
广东省
北京市
天津市
上海市
重庆市
河北省
山西省
辽宁省
吉林省
黑龙江省
江苏省
浙江省
安徽省
福建省
江西省
山东省
河南省
湖北省
湖南省
海南省
四川省
贵州省
云南省
陕西省
甘肃省
青海省
台湾省
广西壮族自治区
内蒙古自治区
西藏自治区
宁夏回族自治区
新疆维吾尔自治区
地址
描述
怎么找到我们的
搜索引擎
网站链接
朋友介绍
电视广告
其他方式
退出
华体平台
|
乐鱼官网网页版
|
开云手机入口
|
九游官方网页版
|
米兰体育
|
乐竞
|
9游网页
|
多盈在线官网登录
|
开云电子|中国有限公司
|